ERP Testing: Gain Competitive Advantage For Your Business!

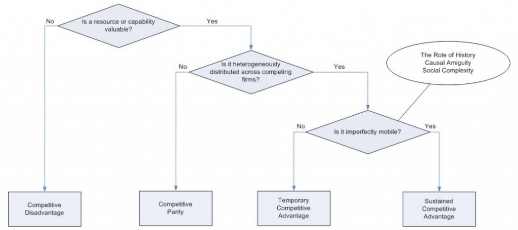
Enterprise resource planning (ERP) is software that essentially runs a business. It helps the business run as one unit by holding together all the data generated, based on which business decisions are taken in various departments. From established organizations to promising start-ups, ERP plays a major role in ensuring that a business can hold on to its Sustained Competitive Advantage. The figure below describes exactly how ERP ensures that an organization maintains its competitive advantage. (Source)

ERP advantage

Source: http://www.diku.dk/~henglein/3gERP-workshop-2008/papers/fosser-leister-moe-newman.pdf

Although ERP was initially used mainly for the manufacturing companies in abundance, it now includes various departments, such as:

  • Finance
  • Manufacturing
  • Human Resources
  • Supply-Chain Management
  • Customer Relationship Management

There are more start-ups now than ever, surfacing to life due to the vast data available and hence, the scope of the services that can be provided is also, vast and varied. Web services are ensuring utilization of ERP for precisely this reason. The need to provide strongly incorporated quality collaborative applications is growing even among the ERP giants. Companies are redefining the purposes of their existence. They are actively combining this data with supply-chain management in order to deliver scarce resources to isolated rural areas of the world.

Organizations are responsible for providing ERP software and also managing inventory, delivery, and logistics. In turn, they employ third-party vendors and train them in order to use the platform effectively, ensuring the services reach their clients. Owing to the scope of the services, most of these companies reach out to end-users through cloud services, such as mobile applications. Several complications develop in the process from designing the product to dispatching it. New requirements that would need the companies to develop a critical new feature in the mobile application would imply:

  • A potential delay in trainings and also,
  • A delay in the releasing of the product to the end users.

A plausible solution to a problem of this kind would be to implement “Agile methodology” or the “Lean method”. Agile methodology would ensure that, going further, the product would be developed and tested in stages. The Lean method would first build a minimum viable product (MVP), a shadow of the end product. It would then measure its success and then subsequently, learn from it to further develop and test further stages of the product. In order to avoid these complications at the ending stages of the product life cycle, shift-left testing is also being widely incorporated.

Owing to the large scalability and criticality of the project, testing it at every stage becomes crucial and can even amount to about 50% of the budget of the total project. The testing discipline as part of the ERP implementation projects consists typically of the following types of testing:

  • User acceptance testing,
  • System to system integration testing
  • Sub-system integration testing, and
  • Unit testing

In case of ERP systems that must trigger interfaces to export or import to or from legacy systems, the focus is on end-user experience and the output generated. Integration with legacy systems is another important aspect of testing, because a majority of the functionality in legacy systems is master-data driven.

Successful ERP implementation rests on thorough testing and authentication of the software. This can be efficiently accomplished with the utilization of the right set of tools for automation. Implementation of the ERP package by an organization also involves customization of the package according to organization requirements in the first place. Hence, standardized test automation solutions help speed up ERP testing with the usage of various automation tools.

In Conclusion

Cigniti Technologies Limited offers superior testing services that effectively automate and accelerate ERP implementations. Cigniti is actively involved in shift-left testing and supports the concept of performance engineering, rather than performance testing.

Here are a few advantages of using Cigniti’s ERP Testing Services:

  • Reusability index of 70%
  • Enables proper utilization of Master Data and Transactional data
  • Hybrid Frameworks for multiple systems and greater customization
  • Expertise over leading ERP vendors including SAP, PeopleSoft, Oracle, Microsoft, JD Edwards, Siebel and BAAN
  • Real world testing with customer side SMEs, Business Analysts, Core users and end users which in turn helps in Hierarchy/ Escalation nodes of the organization

For more information, please visit https://www.cigniti.com/erp-testing.

Author

  • 120X120 1

    Cigniti is the world’s leading AI & IP-led Digital Assurance and Digital Engineering services company with offices in India, the USA, Canada, the UK, the UAE, Australia, South Africa, the Czech Republic, and Singapore. We help companies accelerate their digital transformation journey across various stages of digital adoption and help them achieve market leadership.

    View all posts

Leave a Reply

Your email address will not be published. Required fields are marked *